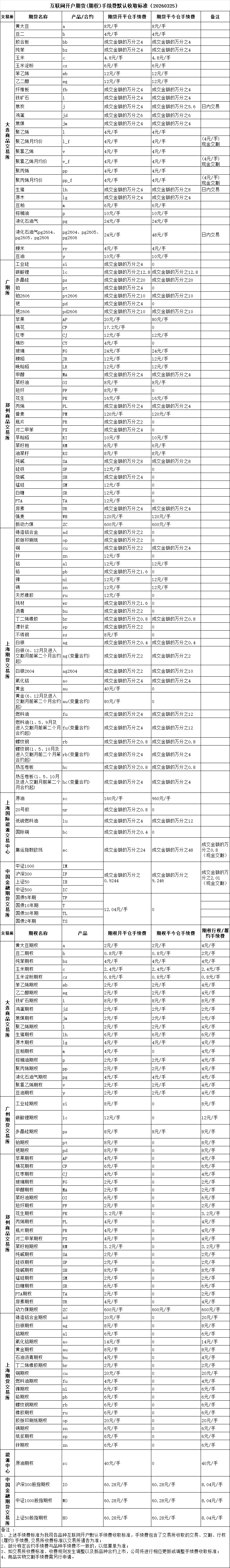
| 互联网开户期货(期权)手续费默认收取标准(20251127) | |||||
| 交易所 | 期货名称 | 产品/合约 | 期货开平仓手续费 | 期货平今仓手续费 | 备注 |
| 大连商品交易所 | 黄大豆 | a | 8元/手 | 8元/手 | |
| 豆二 | b | 4元/手 | 4元/手 | ||
| 胶合板 | bb | 成交金额的万分之4 | 成交金额的万分之4 | ||
| 纯苯 | bz | 成交金额的万分之4 | 成交金额的万分之4 | ||
| 玉米 | c | 4.8元/手 | 4.8元/手 | ||
| 玉米淀粉 | cs | 6元/手 | 6元/手 | ||
| 苯乙烯 | eb | 12元/手 | 12元/手 | ||
| 乙二醇 | eg | 12元/手 | 12元/手 | ||
| 纤维板 | fb | 成交金额的万分之4 | 成交金额的万分之4 | ||
| 铁矿石 | i | 成交金额的万分之4 | 成交金额的万分之4 | ||
| 焦炭 | j | 成交金额的万分之4 | 成交金额的万分之5.6 | 日内交易 | |
| 鸡蛋 | jd | 成交金额的万分之6 | 成交金额的万分之6 | ||
| 焦煤 | jm | 成交金额的万分之4 | 成交金额的万分之4 | ||
| 焦煤2601 | jm2601 | 成交金额的万分之4 | 成交金额的万分之8 | 日内交易 | |
| 聚乙烯 | l | 4元/手 | 4元/手 | ||
| 聚乙烯月均价 | l_f | 4元/手 | 4元/手 | (4元/手) 现金交割 | |
| 聚氯乙烯 | v | 4元/手 | 4元/手 | ||
| 聚氯乙烯月均价 | v_f | 4元/手 | 4元/手 | (4元/手) 现金交割 | |
| 聚丙烯 | pp | 4元/手 | 4元/手 | ||
| 聚丙烯月均价 | pp_f | 4元/手 | 4元/手 | (4元/手) 现金交割 | |
| 生猪 | lh | 成交金额的万分之4 | 成交金额的万分之8 | 日内交易 | |
| 原木 | lg | 成交金额的万分之4 | 成交金额的万分之4 | ||
| 豆粕 | m | 6元/手 | 6元/手 | ||
| 棕榈油 | p | 10元/手 | 10元/手 | ||
| 液化石油气 | pg | 24元/手 | 24元/手 | ||
| 粳米 | rr | 4元/手 | 4元/手 | ||
| 豆油 | y | 10元/手 | 10元/手 | ||
| 广期所 | 工业硅 | si | 成交金额的万分之4 | 0 | |
| 碳酸锂 | lc | 成交金额的万分之3.2 | 0 | ||
| 碳酸锂2601 | lc2601 | 成交金额的万分之12.8 | 成交金额的万分之12.8 | ||
| 碳酸锂2602、2603、2604、2605 | lc2602、lc2603、lc2604、lc2605 | 成交金额的万分之6.4 | 成交金额的万分之6.4 | ||
| 多晶硅 | ps | 成交金额的万分之4 | 成交金额的万分之4 | ||
| 铂 | pt | 成交金额的万分之4 | 0 | ||
| 钯 | pd | 成交金额的万分之4 | 0 | ||
| 郑州商品交易所 | 苹果 | AP | 20元/手 | 80元/手 | |
| 棉花 | CF | 17.2元/手 | 0 | ||
| 红枣 | CJ | 12元/手 | 12元/手 | ||
| 棉纱 | CY | 4元/手 | 0 | ||
| 玻璃 | FG | 24元/手 | 24元/手 | ||
| 粳稻 | JR | 12元/手 | 12元/手 | ||
| 晚籼稻 | LR | 12元/手 | 12元/手 | ||
| 甲醇 | MA | 成交金额的万分之4 | 成交金额的万分之4 | ||
| 菜籽油 | OI | 8元/手 | 8元/手 | ||
| 短纤 | PF | 8元/手 | 0 | ||
| 花生 | PK | 16元/手 | 16元/手 | ||
| 丙烯 | PL | 成交金额的万分之4 | 成交金额的万分之4 | ||
| 普麦 | PM | 120元/手 | 120元/手 | ||
| 瓶片 | PR | 成交金额的万分之2 | 0 | ||
| 对二甲苯 | PX | 成交金额的万分之4 | 0 | ||
| 早籼稻 | RI | 10元/手 | 10元/手 | ||
| 菜籽粕 | RM | 6元/手 | 6元/手 | ||
| 油菜籽 | RS | 8元/手 | 8元/手 | ||
| 纯碱 | SA | 成交金额的万分之8 | 成交金额的万分之8 | ||
| 硅铁 | SF | 12元/手 | 0 | ||
| 烧碱 | SH | 成交金额的万分之4 | 0 | ||
| 锰硅 | SM | 12元/手 | 0 | ||
| 白糖 | SR | 12元/手 | 0 | ||
| PTA | TA | 12元/手 | 0 | ||
| 尿素 | UR | 成交金额的万分之4 | 成交金额的万分之4 | ||
| 强麦 | WH | 120元/手 | 120元/手 | ||
| 新动力煤 | ZC | 600元/手 | 600元/手 | ||
| 上海期货交易所 | 铸造铝合金 | ad | 成交金额的万分之2 | 0 | |
| 胶版印刷纸 | op | 成交金额的万分之2 | 0 | ||
| 铜 | cu | 成交金额的万分之2 | 成交金额的万分之4 | ||
| 锌 | zn | 12元/手 | 0 | ||
| 铝 | al | 12元/手 | 12元/手 | ||
| 铅 | pb | 成交金额的万分之1.6 | 0 | ||
| 镍 | ni | 12元/手 | 12元/手 | ||
| 锡 | sn | 12元/手 | 12元/手 | ||
| 天然橡胶 | ru | 12元/手 | 0 | ||
| 线材 | wr | 成交金额的万分之1.6 | 0 | ||
| 沥青 | bu | 成交金额的万分之2 | 0 | ||
| 丁二烯橡胶 | br | 成交金额的万分之0.8 | 成交金额的万分之0.8 | ||
| 漂针浆 | sp | 成交金额的万分之2 | 0 | ||
| 不锈钢 | ss | 8元/手 | 0 | ||
| 白银 | ag | 成交金额的万分之0.4 | 成交金额的万分之0.4 | ||
| 白银(6、12月及进入交割月前第二个月合约起) | ag(变量合约) | 成交金额的万分之2 | 成交金额的万分之2 | ||
| 氧化铝 | ao | 成交金额的万分之4 | 成交金额的万分之4 | ||
| 黄金 | au | 40元/手 | 0 | ||
| 黄金(6、12月及进入交割月前第二个月合约起) | au(变量合约) | 80元/手 | 0 | ||
| 燃料油 | fu | 成交金额的万分之0.4 | 0 | ||
| 燃料油(1、5、9月及进入交割月前第二个月合约起) | fu(变量合约) | 成交金额的万分之2 | 0 | ||
| 螺纹钢 | rb | 成交金额的万分之0.8 | 成交金额的万分之0.8 | ||
| 螺纹钢(1、5、10月及进入交割月前二个月第合约起) | rb(变量合约) | 成交金额的万分之4 | 成交金额的万分之4 | ||
| 热压卷板 | hc | 成交金额的万分之0.8 | 成交金额的万分之0.8 | ||
| 热压卷板(1、5、10月及进入交割月前第二个月合约起) | hc(变量合约) | 成交金额的万分之4 | 成交金额的万分之4 | ||
| 上海国际能源交易中心 | 原油 | sc | 80元/手 | 0 | |
| 20号胶 | nr | 成交金额的万分之0.8 | 0 | ||
| 低硫燃料油 | lu | 成交金额的万分之0.4 | 成交金额的万分之0.4 | ||
| 国际铜 | bc | 成交金额的万分之0.4 | 0 | ||
| 集运指数欧线 | ec | 成交金额的万分之24 | 成交金额的万分之48 | 成交金额的万分之0.8 (现金交割) | |
| 中国金融期货交易所 | 中证1000 | IM | 成交金额的万分之0.9244 | 成交金额的万分之9.246 | 成交金额的万分之2.01(现金交割) |
| 沪深300 | IF | ||||
| 上证50 | IH | ||||
| 中证500 | IC | ||||
| 国债5年期 | TF | 12.04元/手 | 0 | ||
| 国债10年期 | T | ||||
| 国债30年期 | TL | ||||
| 国债2年期 | TS | ||||
| 交易所 | 期权名称 | 产品 | 期权开平仓手续费 | 期权平今仓手续费 | 期权行权/履约手续费 |
| 大连商品交易所 | 黄大豆期权 | a | 2元/手 | 2元/手 | 4元/手 |
| 豆二期权 | b | 0.8元/手 | 0.8元/手 | 2元/手 | |
| 纯苯期权 | bz | 4元/手 | 4元/手 | 4元/手 | |
| 玉米期权 | c | 2.4元/手 | 2.4元/手 | 2.4元/手 | |
| 玉米淀粉期权 | cs | 0.8元/手 | 0.8元/手 | 0.8元/手 | |
| 苯乙烯期权 | eb | 2元/手 | 2元/手 | 4元/手 | |
| 乙二醇期权 | eg | 2元/手 | 2元/手 | 4元/手 | |
| 铁矿石期权 | i | 8元/手 | 8元/手 | 8元/手 | |
| 鸡蛋期权 | jd | 2元/手 | 2元/手 | 2元/手 | |
| 聚乙烯期权 | l | 2元/手 | 2元/手 | 4元/手 | |
| 生猪期权 | lh | 6元/手 | 6元/手 | 6元/手 | |
| 原木期权 | lg | 4元/手 | 4元/手 | 4元/手 | |
| 豆粕期权 | m | 4元/手 | 0 | 4元/手 | |
| 棕榈油期权 | p | 2元/手 | 2元/手 | 4元/手 | |
| 聚丙烯期权 | pp | 2元/手 | 2元/手 | 4元/手 | |
| 液化石油气期权 | pg | 4元/手 | 4元/手 | 4元/手 | |
| 聚氯乙烯期权 | v | 2元/手 | 2元/手 | 4元/手 | |
| 豆油期权 | y | 2元/手 | 2元/手 | 4元/手 | |
| 广州期货交易所 | 工业硅期权 | si | 8元/手 | 0 | 8元/手 |
| 碳酸锂期权 | lc | 12元/手 | 0 | 12元/手 | |
| 多晶硅期权 | ps | 8元/手 | 8元/手 | 8元/手 | |
| 铂期权 | pt | 8元/手 | 0 | 8元/手 | |
| 钯期权 | pd | 8元/手 | 0 | 8元/手 | |
| 郑州商品交易所 | 苹果期权 | AP | 4元/手 | 0 | 4元/手 |
| 棉花期权 | CF | 6元/手 | 0 | 6元/手 | |
| 红枣期权 | CJ | 4元/手 | 0 | 4元/手 | |
| 玻璃期权 | FG | 2元/手 | 0 | 2元/手 | |
| 甲醇期权 | MA | 2元/手 | 0 | 2元/手 | |
| 菜籽油期权 | OI | 6元/手 | 0 | 6元/手 | |
| 短纤期权 | PF | 2元/手 | 0 | 2元/手 | |
| 花生期权 | PK | 3.2元/手 | 0 | 3.2元/手 | |
| 丙烯期权 | PL | 4元/手 | 0 | 4元/手 | |
| 瓶片期权 | PR | 4元/手 | 0 | 4元/手 | |
| 对二甲苯期权 | PX | 4元/手 | 0 | 4元/手 | |
| 菜籽粕期权 | RM | 3.2元/手 | 0 | 3.2元/手 | |
| 纯碱期权 | SA | 2元/手 | 0 | 2元/手 | |
| 硅铁期权 | SF | 2元/手 | 0 | 2元/手 | |
| 烧碱期权 | SH | 8元/手 | 0 | 8元/手 | |
| 锰硅期权 | SM | 2元/手 | 0 | 2元/手 | |
| 白糖期权 | SR | 6元/手 | 0 | 6元/手 | |
| PTA期权 | TA | 2元/手 | 0 | 2元/手 | |
| 尿素期权 | UR | 4元/手 | 0 | 4元/手 | |
| 动力煤期权 | ZC | 600元/手 | 600元/手 | 600元/手 | |
| 上海期货交易所 | 铸造铝合金期权 | ad | 20元/手 | 0 | 20元/手 |
| 白银期权 | ag | 8元/手 | 0 | 8元/手 | |
| 铝期权 | al | 6元/手 | 0 | 6元/手 | |
| 氧化铝期权 | ao | 14元/手 | 0 | 14元/手 | |
| 黄金期权 | au | 8元/手 | 0 | 8元/手 | |
| 石油沥青期权 | bu | 4元/手 | 0 | 4元/手 | |
| 丁二烯橡胶期权 | br | 2元/手 | 0 | 2元/手 | |
| 铜期权 | cu | 20元/手 | 0 | 20元/手 | |
| 燃料油期权 | fu | 4元/手 | 0 | 4元/手 | |
| 镍期权 | ni | 6元/手 | 0 | 6元/手 | |
| 铅期权 | pb | 6元/手 | 0 | 6元/手 | |
| 螺纹钢期权 | rb | 6元/手 | 0 | 6元/手 | |
| 橡胶期权 | ru | 6元/手 | 0 | 6元/手 | |
| 胶版印刷纸期权 | op | 20元/手 | 0 | 20元/手 | |
| 锡期权 | sn | 6元/手 | 0 | 6元/手 | |
| 纸浆期权 | sp | 6元/手 | 0 | 6元/手 | |
| 锌期权 | zn | 6元/手 | 0 | 6元/手 | |
| 能源中心 | 原油期权 | sc | 40元/手 | 0 | 40元/手 |
| 中国金融期货交易所 | 沪深300股指期权 | IO | 60.28元/手 | 60.28元/手 | 8.04元/手 |
| 中证1000股指期权 | MO | 60.28元/手 | 60.28元/手 | 8.04元/手 | |
| 上证50股指期权 | HO | 60.28元/手 | 60.28元/手 | 8.04元/手 | |
| 备注 : 1、上述手续费标准为我司各品种互联网开户默认手续费收取标准,手续费包含了交易所收取的交易、交割、行权(履约)手续费,交易所收费标准以交易所通告为准; 2、部分特定合约手续费与品种手续费不一致的,以结算单为准; 3、如交易所收费标准、收费规则发生调整以及新品种合约上市,公司将进行相应更新或调整手续费收取标准; 4、商品实物交割手续费需另行申请。 | |||||